免费USDT/USDC游戏永久网址【363050.com】

免费USDT/USDC游戏

mianfei免费平台

您当前所在位置: 主页 > 免费平台 > USDT游戏

免费USDT/USDC游戏推荐/注册送币链游大全/边玩边赚新选择【防诈】取手变共犯!警惕“全国上门换U”陷阱

发布日期:2025-10-20  浏览次数:

  免费USDT游戏,免费USDC游戏,免费链游,USDT小游戏,USDC平台,注册送虚拟币/盘点2025年最新免费USDT/USDC小游戏和链游平台,支持中文注册,无需实名认证,注册送币,边玩边赚,适合加密新手与老玩家!近期,一起虚拟币U币(USDT,中文名为泰达币)洗钱案引发关注,其判决结果为所有妄图“赚快钱”的人敲响警钟。

  2024年10月,林某某、吴某某加入名为“全国上门换U”的Telegram(即时通讯软件)群组,做起了“资金掮客”。他们以“接单”形式,帮助境外电诈集团收取被害人现金,再通过泰达币转移资金,抽取2%作为报酬。

  为扩大“业务”,两人还纠集了十多名未成年人充当“取手”,指使他们前往厦门、南昌、成都等地对接被害人。短短25天内,两人涉案金额达335.41万元,非法获利2万余元。

  收取的现金迅速兑换成泰达币,借助虚拟货币的匿名性、跨境性,将赃款转移至境外,完成“热钱”洗白。

  这种模式将“线上诈骗”与“线下取现”结合,用虚拟货币搭建“资金壁垒”,隐蔽性极强,也让不少人误以为“只是帮人取钱,不算犯罪”。

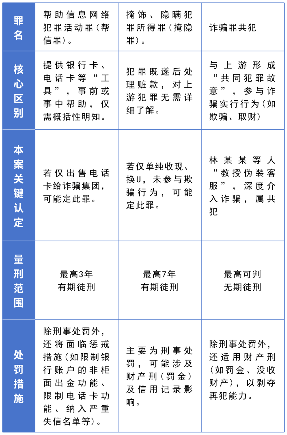
  很多人分不清“帮信罪”“掩隐罪”和“诈骗共犯”,但这三者的量刑和性质完全不同:

  凡是“上门收现”“代换泰达币”“跑分刷流水”的工作,无论佣金多少,本质都是为电诈洗钱,切勿因小失大。

  不出租、出借、卡、电话卡、支付账户,也不要帮他人接收陌生包裹、代取现金。

  法律上,只要“明知或应当知道”是犯罪所得仍提供帮助,就可能被追责,“我不知道”不能成为免责事由。

  若遇到“全国上门换U”“兼职取现”等可疑信息,或发现身边人参与类似活动,立即拨打110或向反诈中心举报。返回搜狐,查看更多

标签:帮人出usdt
在线客服
服务热线

服务热线

13988888888

微信咨询
返回顶部
X

截屏,微信识别二维码

微信号:weixin88888

(点击微信号复制,添加好友)

打开微信

微信号已复制,请打开微信添加咨询详情!